关于召开2018 年中国蚕学会学术年会的通知
各省(市、区)蚕(桑)学会、各有关单位:
根据中国蚕学会年度学术交流计划,决定 2018 年中国蚕学会学术年会在陕西杨凌召开,同期召开中国蚕学会十届二次理事会。现将有关事项通知如下:
一、 时间
2018 年 10 月 10 日全天报到, 11-12 日开会,13 日离会。
二、 地点
杨凌国际会展中心酒店(陕西杨凌示范区新桥路 1 号,电话:029-87036888)。
三 、 会议组织
中国蚕学会主办,雷速官方网站、陕西省蚕学会承办。
四、 参 加人员
中国蚕学会第十届理事会理事、中国蚕学会各分支机构负责人、特邀代表、论文作者代表等。
五 、 联系人
张敏娟(18049558145),邮箱:10558265@qq.com;
焦锋(15291680688),邮箱:fjiao@nwsuaf.edu.cn。
六 、 其他事项
1、请各省(区、市)蚕学会协助组织,参会人员须于 9 月30 日前将参会回执发至联系人邮箱。
2、每位参会代表收取会议费 1200 元。参会代表食宿统一安排,费用自理。
3、会议论文提交全文或摘要均可,要求见预备通知,请在2018 年 9 月 25 日之前提交至联系人。
4、会议不安排接送站,请代表自行前往指定地点。
5、交通指南
西安咸阳机场(距离酒店90km)。可乘坐机场巴士至杨凌国际会展中心下车。发车地点:T3航站楼一楼停车区。发车时间:09:20、10:30、11:30、12:30、14:00、15:30、17:00、19:00。
杨凌南站(杨凌高铁站,距离酒店5.8km)。乘坐1路公交车或出租车到达酒店(出租车约12元)。西安北—杨凌南每天有20余列动车或高速动车,区间运行30分钟左右。
杨凌站(普速火车站、汽车站,距酒店2km)。可乘1路公交于会展酒店下车。西安火车站有发往杨凌的列车;西安市城西客运站有发往杨凌的班车。
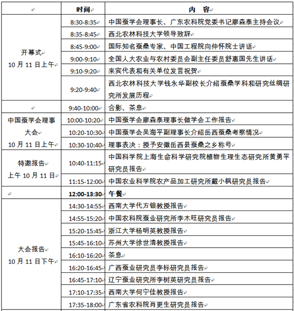
学术年会和蚕桑所庆典活动日程安排


中国蚕学会
2018 年 9 月 14 日
编辑:0
终审:0